Accessibility Tools
Search Website
Search
Close
The H.P. State Cooperative Wool Procurement
and Marketing Federation Ltd.
The HP State Cooperative Wool Procurement and Marketing Federation Ltd.
Home
Home
About Us
About Woolfed
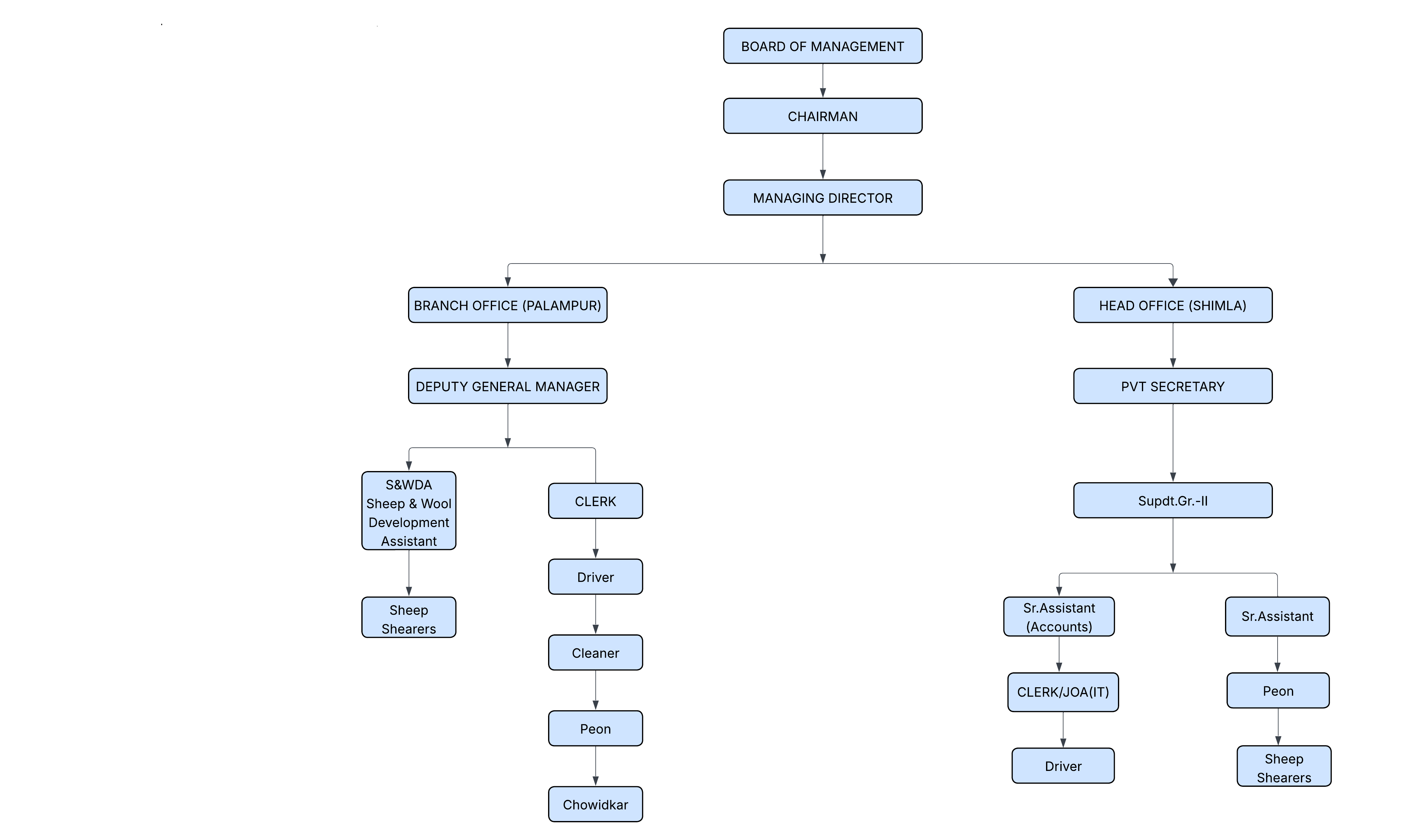
Organisation Chart
Institutional Details
Board of Directors
Organisational Activities
Activities
Achievements
Wool Rates
Shearing Rates
Sheep Shearing Rates
Shearing Places
Schemes
Centrally Sponsored Schemes
State Sponsored Schemes
Publications
Tenders
Gallery
RTI
Contact Us
About Us
Organisation Chart
Organisation Chart
Last Updated:
Tuesday, 27 May, 2025
Close
🎤 Listening...
Speak Now
Cancel